近日,麻豆导航
教师卢强在环境科学与工程领域国际权威期刊《ACS Sustainable Chemistry & Engineering》(中国科学院一区TOP,IF=9.2)上发表了题为“SynCom-Mediated Spatiotemporal Oxygen Control Enhances Lignocellulose Degradation and Nutrient Preservation”的研究论文,并被遴选为期刊封面文章。该论文主要针对木质纤维素生物质转化中的氧敏感问题,提出了创新性的合成微生物群落(SynCom)解决方案。

图1 《ACS Sustainable Chemistry & Engineering》期刊封面
当前,木质纤维素的高效利用受到系统结构顽固性和氧敏感性的阻碍。针对这一问题,该研究采用固态发酵(SSF)方法,以柠条为底物,通过设计合成微生物群落(SynCom),成功解决了传统方法中好氧脱木质素与厌氧营养保存之间的历史矛盾。通过将生态位工程与工业化规模相结合,本研究确立了合成复合菌群作为可持续生物精炼平台的可行性,为木质纤维素生物质资源化利用提供了可复制的微生物解决方案。

图2生物发酵饲料中的微生物菌群代谢功能

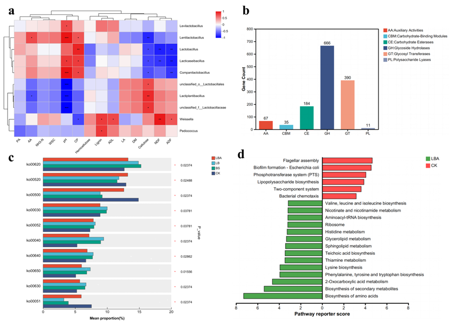
图3合成生物菌群主导下的CAZy功能差异基因表达

图4柠条固态发酵中木质纤维素降解路径示意图
作者信息:
第一作者:史金红,麻豆导航
2022级农艺与种业专业硕士研究生。
通讯作者:卢强,麻豆导航
教师,研究方向为饲草加工与高效利用。
期刊简介:
《ACS Sustainable Chemistry & Engineering》是美国化学会(ACS)出版的权威期刊,创刊于2013年,采用英语月刊形式出版。该刊聚焦可持续化学与工程领域的前沿研究,年发文量约1000篇,平均审稿周期3.5个月。在中国科学院2025年3月最新升级版分区中,属环境科学与生态学大类1区TOP期刊,化学工程及绿色技术小类均位列1区。