麻豆导航
网站地图
搜索
麻豆导航
麻豆导航概况
麻豆导航简介
现任领导
学院架构
院系设置
院工作组
党建思政
党总支简介
党建活动
工会简介
工会活动
师资队伍
高层次人才
导师队伍
师资队伍
人才培养
本科生培养
研究生培养
招生就业
本科生招生
硕士生招生
博士生招生
就业信息
学科建设
学位点介绍
学科介绍
团队建设
博士后流动站
科技小院
科学研究
科研平台
科研项目
科研成果
社会服务
交流合作
国际交流合作
国内交流合作
下载中心
学生专区
教师专区
规章制度
麻豆导航
麻豆导航概况
麻豆导航简介
现任领导
学院架构
院系设置
院工作组
党建思政
党总支简介
党建活动
工会简介
工会活动
师资队伍
高层次人才
导师队伍
师资队伍
人才培养
本科生培养
研究生培养
招生就业
本科生招生
硕士生招生
博士生招生
就业信息
学科建设
学位点介绍
学科介绍
团队建设
博士后流动站
科技小院
科学研究
科研平台
科研项目
科研成果
社会服务
交流合作
国际交流合作
国内交流合作
下载中心
学生专区
教师专区
规章制度
网站地图
搜索
教授
高层次人才
导师队伍
师资队伍
>
草业科学系
林学系
位置:
麻豆导航
-
师资队伍
-
师资队伍
-
林学系
-
教授
-
正文
师资队伍
高层次人才
导师队伍
师资队伍
草业科学系
林学系
教授
准聘教授
副教授
准聘副教授
讲师
研究员
副研究员
助理研究员
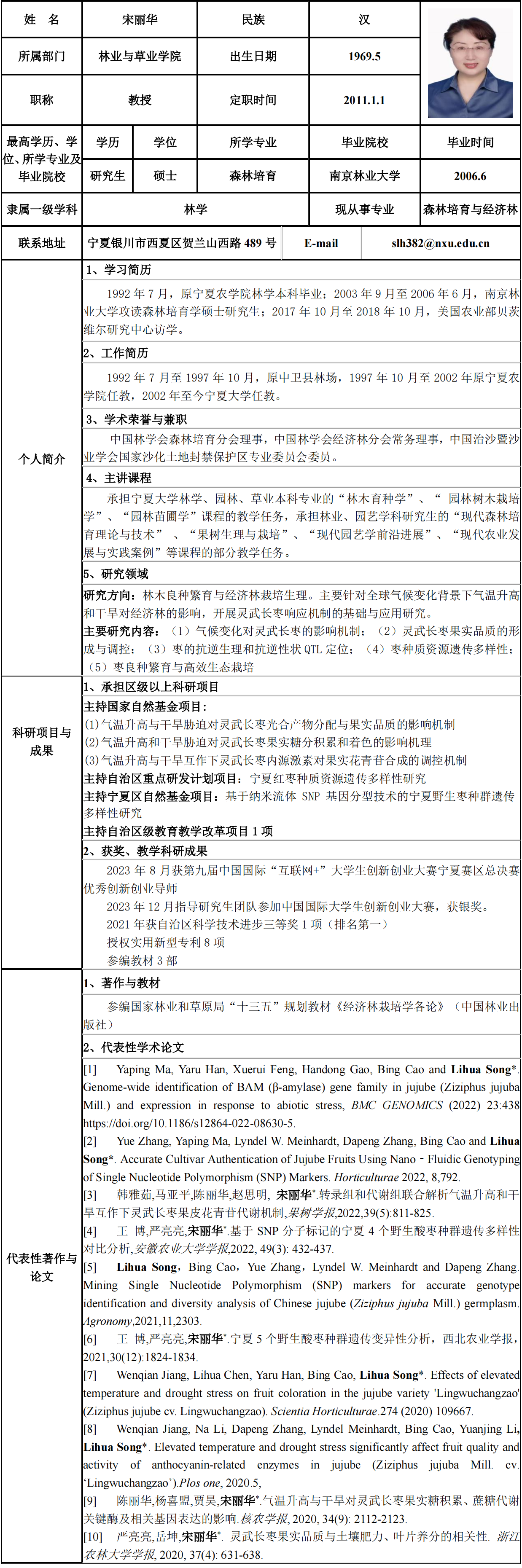
宋丽华
时间:2023-07-21
作者:
点击数:
上一篇:
曹兵
下一篇:
张萍